【Android基础】Activity组件进阶

本文介绍了Activity组件的进阶知识,包括Activity的生命周期、Activity的启动模式、Activity的通信方式等。
作为一名 Android 开发者,Activity 绝对是你最常用、也是最重要的组件。它是用户界面的单一入口点,承载着应用与用户交互的各种操作。你可以把它想象成应用中的一个“屏幕”或“页面”。
- Activity 提供一个绑定好的窗口,你可以在其中使用各种View和ViewGroup来绘制 UI 界面(如按钮、文本框、图片等),供用户进行交互。
- Activity 拥有一套定义好的生命周期回调方法,应用开发者根据这些回调来配置特定的任务,比如在创建的时候配置View的交互行为,数据初始化,销毁时释放资源。
- 每个 Activity 实例都与一个任务(task)相关联。当用户启动应用时,系统会为它创建一个任务,并在这个任务中管理 Activity 的堆栈。
- Activity 也可以启动其他 Activity(包括自己应用内或第三方应用的 Activity),并通过
Intent和Bundle传递数据。
生命周期
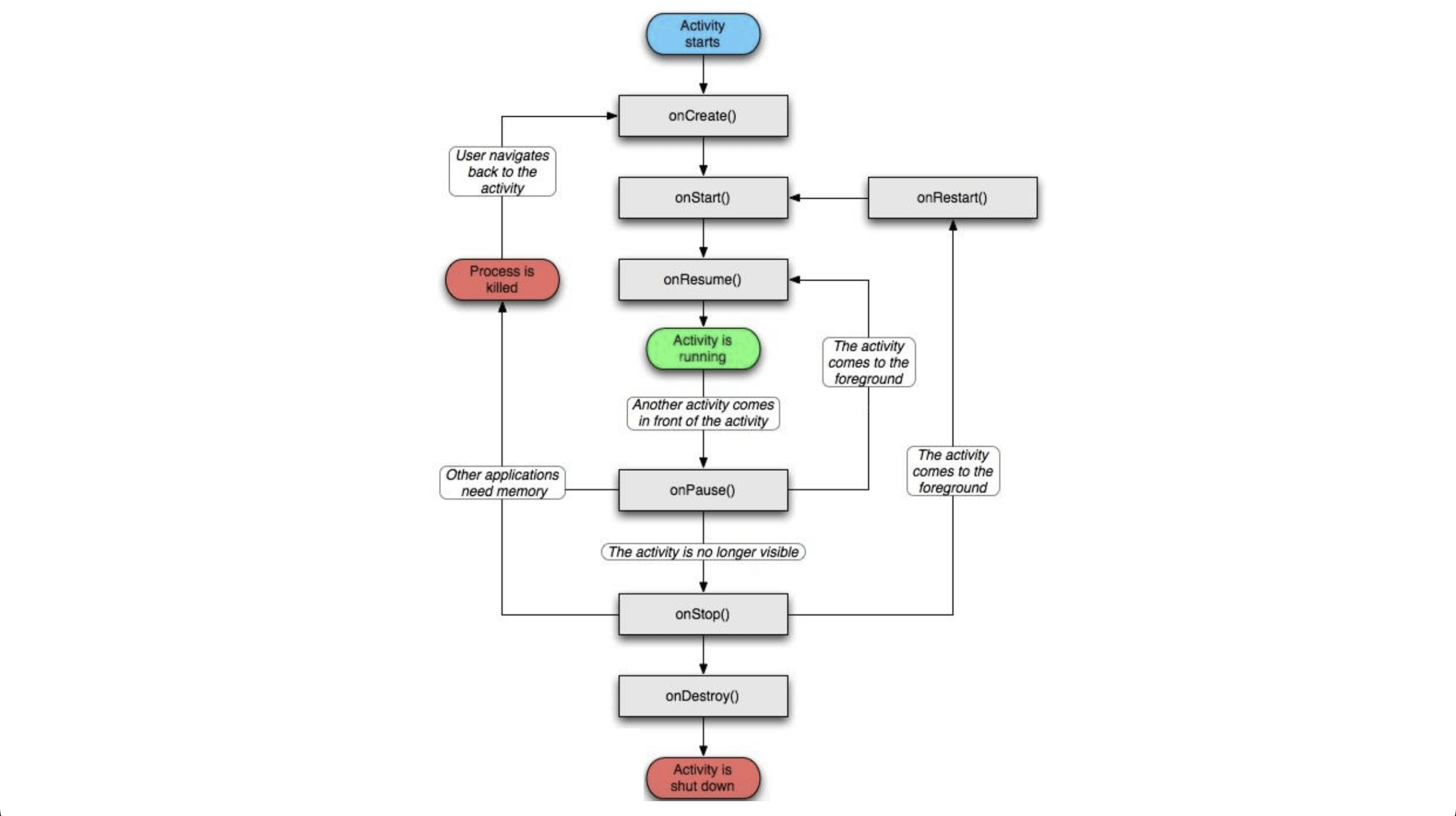
理解 Activity 的生命周期是 Android 开发的基石。当你用户在应用中导航、接电话、切换应用等操作时,Activity 的状态会发生变化,系统会调用相应的回调方法。
以下是 Activity 生命周期中的几个核心方法:
onCreate():- 何时调用: Activity 首次创建时调用。
- 作用: 进行 Activity 的初始化工作,如设置布局(
setContentView())、初始化视图组件、绑定数据、恢复savedInstanceState中的数据等。这是你放置大部分一次性设置代码的地方。
onStart():- 何时调用: Activity 可见时调用,无论是因为首次创建还是从后台回到前台。
- 作用: Activity 即将对用户可见,但尚未获得用户焦点。
onResume():- 何时调用: Activity 获得用户焦点并可与用户交互时调用。
- 作用: 在这里启动动画、访问设备相机或传感器等独占性资源。任何需要 Activity 处于前台才能进行的轻量级操作都应放在这里。
onPause():- 何时调用: Activity 失去焦点时调用,例如用户点击返回键,或启动了另一个 Activity 但当前 Activity 仍然部分可见(如弹出一个对话框),或屏幕关闭。
- 作用: 在这里暂停动画、释放独占性资源(如相机预览),并保存任何需要持久化的小量数据(但不要在这里执行耗时操作,因为下一个 Activity 必须等待当前 Activity 的
onPause()执行完毕才能onResume())。
onStop():- 何时调用: Activity 不再可见时调用,例如用户切换到另一个应用、按下 Home 键、或启动了一个完全覆盖当前 Activity 的新 Activity。
- 作用: 释放那些在 Activity 不可见时不再需要的资源。重量级 CPU 操作,例如向数据库写入数据,应该在这里完成。
onDestroy():- 何时调用: Activity 被系统销毁时调用。这可能是以下原因之一:
- 用户通过按下返回键完全退出 Activity。
- 系统为了回收资源而销毁 Activity(例如,当内存不足时)。
- 配置变更(如屏幕旋转、主题切换)导致 Activity 重新创建。
- 作用: 释放所有在
onCreate()中创建的资源,如解绑广播接收器、关闭数据库游标、停止后台线程等。
- 何时调用: Activity 被系统销毁时调用。这可能是以下原因之一:
可以用下面这个图来概括:

Activity 状态和数据保存
当 Activity 被销毁后又重建时(例如屏幕旋转,主题切换),你可能需要恢复之前的用户界面状态或数据。Activity提供了以下两个方法,分别用于在Activity被销毁前和重建后保存和恢复数据:
onSaveInstanceState(Bundle outState):- Activity 即将被销毁,但未来可能会被重新创建时调用(例如屏幕旋转、内存不足导致系统回收)。
- 你可以将少量瞬态数据(如 UI 状态、滚动位置等)保存到
Bundle中。这个Bundle会在 Activity 重新创建时通过onCreate()方法传递回来。
onRestoreInstanceState(Bundle savedInstanceState):- 在
onStart()之后,并且仅当 Activity 之前因系统原因被销毁并重新创建时调用。 - 在这里恢复
onSaveInstanceState()中保存的数据。通常,也可以在onCreate()中通过savedInstanceState参数来恢复这些数据。
- 在
注意: 对于大量数据或需要长期保存的数据,不应依赖 onSaveInstanceState()。而应该使用 Room 数据库、SharedPreferences(建议迁移到DataStore)或 ViewModel 来持久化保存数据。
启动 Activity 和数据传递
你可以使用 Intent 来启动其他 Activity。
// 启动一个显式 Activity (明确指定要启动的 Activity 类)
val intent = Intent(this, SecondActivity::class.java)
startActivity(intent)
// 启动 Activity 并传递数据
val dataIntent = Intent(this, DetailActivity::class.java).apply {
putExtra("item_id", 123)
putExtra("item_name", "Awesome Product")
}
startActivity(dataIntent)
// 在 DetailActivity 中获取 Intent 的数据
// override fun onCreate(savedInstanceState: Bundle?) {
// super.onCreate(savedInstanceState)
// val itemId = intent.getIntExtra("item_id", -1)
// val itemName = intent.getStringExtra("item_name")
// }
// 4. 启动 Activity 并获取返回结果 (旧方法,现在推荐 Activity Result API)
// override fun onCreate(...) {
// val startForResult = registerForActivityResult(ActivityResultContracts.StartActivityForResult()) { result ->
// if (result.resultCode == Activity.RESULT_OK) {
// val data: Intent? = result.data
// val message = data?.getStringExtra("return_message")
// // 处理返回的数据
// }
// }
//
// // 在某个点击事件中启动
// myButton.setOnClickListener {
// val intent = Intent(this, ResultActivity::class.java)
// startForResult.launch(intent)
// }
// }
如果一个Activity已经启动到前台了,但是其他组件仍然调用了startActivity,这个时候一般会回调 onNewIntent() 方法,可以在这个回调里获取数据。
Activity 任务栈 (Task Stack)
Android 系统通过 任务(Task) 来管理 Activity 的组织结构。一个任务是用户执行某项工作时与之交互的 Activity 的集合。这些 Activity 被组织在一个“后退栈”(Back Stack)中,以 堆栈(LIFO,后进先出) 的形式排列。
- 当用户启动一个新 Activity 时,它会被推送到当前任务栈的顶部,并成为焦点。
- 当用户按下返回键时,栈顶的 Activity 会被弹出并销毁,前一个 Activity 恢复到顶部。
- 当栈中最后一个 Activity 被弹出时,这个task任务就不再存在。
你可以在 AndroidManifest.xml 中使用 android:launchMode 来调整 Activity 的启动模式,从而影响其在任务栈中的行为,有以下四种启动模式:
standard(默认): 每次启动都会创建新的实例。singleTop: 也叫栈顶复用,如果目标 Activity 已经在栈顶,则不会创建新实例,而是调用其onNewIntent()方法。singleTask: 也叫栈内复用,确保一个任务栈中只有一个该 Activity 的实例。如果实例已存在于任何位置,则将其移动到栈顶并清理其上方的所有 Activity。singleInstance: 类似于singleTask,单例模式,但它会创建一个全新的任务来包含这个 Activity,并且这个任务中只能有这一个 Activity。
Activity 和 Fragment 的关系
一般稍微大型一点的项目,都会使用 Activity 和 Fragment 一起工作。理解它们的区别和联系至关重要:
- Activity 是骨架: Activity 提供应用窗口和基本框架,管理整个屏幕的生命周期。
- Fragment 是模块: Fragment 是 Activity 的一部分,有自己的生命周期和布局,但必须依附于 Activity。它用于构建模块化、可复用的 UI 片段。
- 分工合作: Activity 负责协调不同 Fragment 之间的交互、处理系统事件,而 Fragment 负责管理其内部的 UI 逻辑和数据。
跳转和创建流程
可以参考应用冷启动流程的文章,详细介绍了进程初始化和Activity内部窗口,DecorView和contentView的绑定流程。